Big Eddi

Big EDDi
großformatige ePaper-Anzeige
Big Eddi integriert Anzeige, Steuerung und Kommunikation für große ePaper- Displays von bis zu 42''. Und wenn das nicht groß genug ist, kann Big Eddi durch kaskadieren nahezu beliebig erweitert werden.
Kontakt
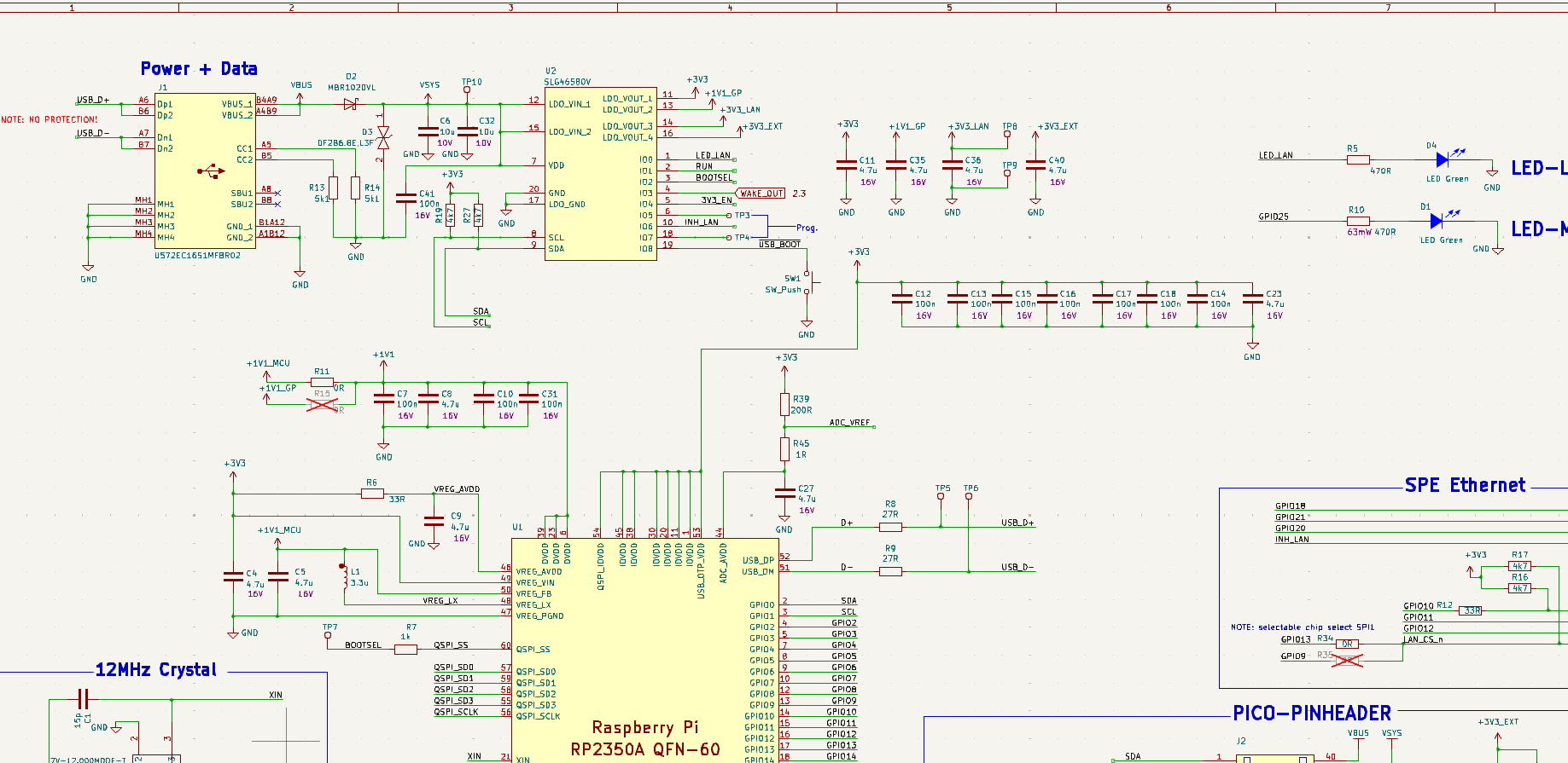
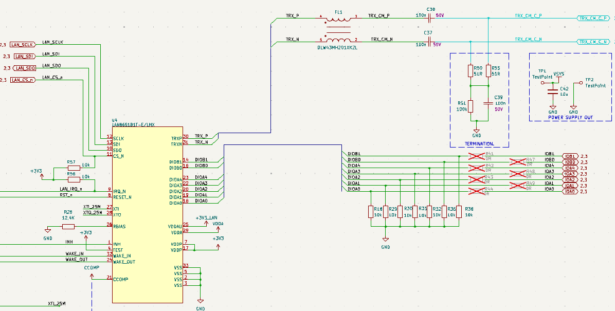
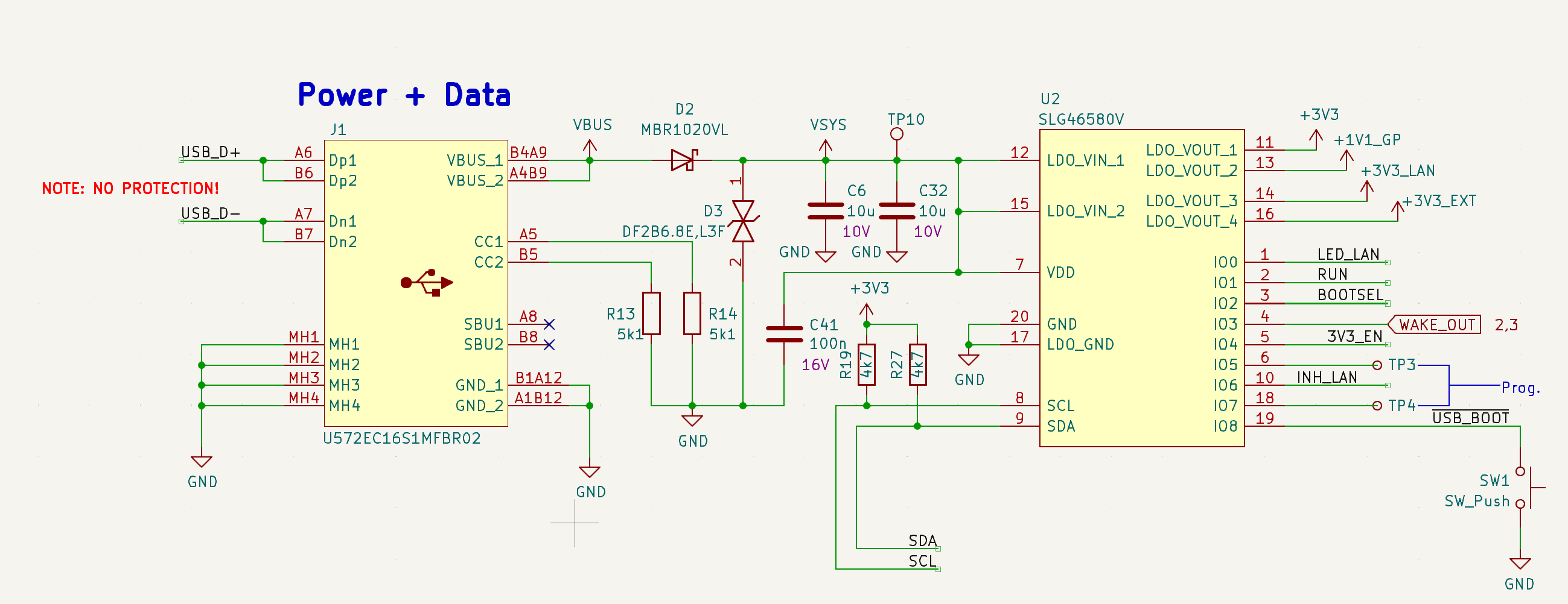
Pico-SPE
Persönliche Beratung und Information
In jeder Phase im Produktlebenszyklus treffen Sie bei kws auf kompetente Ansprechpartner. Unsere erfahrenen Profis in der Entwicklung und in der Fertigung sind Ingenieure und Techniker, die Ihnen jederzeit gerne weiterhelfen.
